• 飞艇168官方开奖历史

    香港联交所代号:00757
    首页 > 新闻中心 > 行业动态
    Industry developments
    行业动态
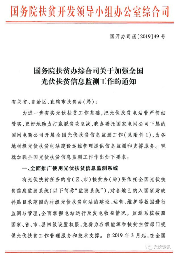
    国务院:加强全国光伏扶贫信息监测工作(政策原文)
    上传时间:2019年07月02日 12:58:15

    日前,国务院扶贫办综合司关于加强全国光伏扶贫信息监测工作的通知,原文如下:


    来源:http://guangfu.bjx.com.cn/news/20190524/982333.shtml

    作者:国务院

    日期:2019-05-24 9:05:37